Instance Verification Kit (IVK)
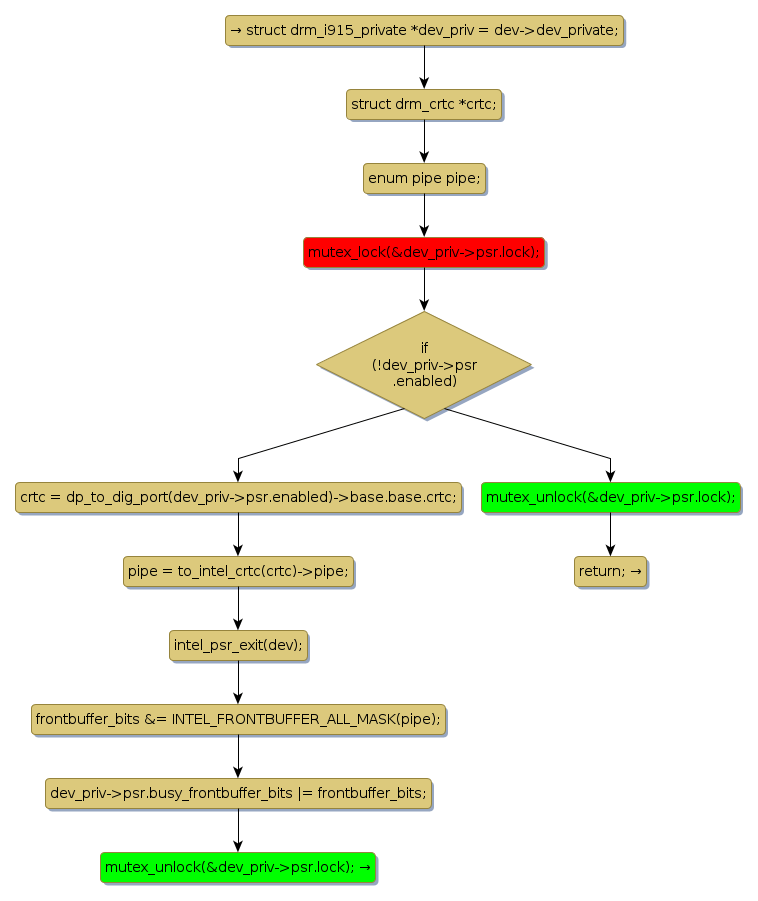
mutex lock @ [12777+32+/linux-3.19-rc1/drivers/gpu/drm/i915/intel_psr.c]
Instance Signature: lock
|
The Matching Pair Graph:
|
|
Function Name
|
Control Flow Graph (CFG)
|
Events Flow Graph (EFG)
|
Source Correspondence
|
|
intel_psr_invalidate
|
|
|
[12596+20+/linux-3.19-rc1/drivers/gpu/drm/i915/intel_psr.c]
|